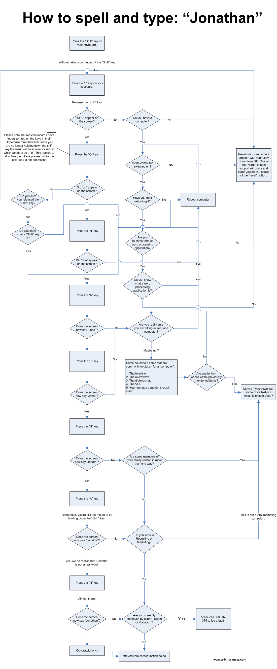
How to spell and type Jonathan Posted on March 7, 2007Categories Aggregate This, Rants, Tech In keeping with the JOCUAMAOE trend… (click on the image) Share this: Share on X (Opens in new window) X Share on Facebook (Opens in new window) Facebook Like Loading... Related